欢迎访问滁州市建筑工程施工图审查中心
官网
xml地图
|
html地图
网站首页
公司简介
关于我们
新闻动态
公司动态
行业新闻
审图案例
审图案例
审图流程
审图流程图
审图备案
施工图审备案
联系我们
联系我们
400-119-8559
审图案例
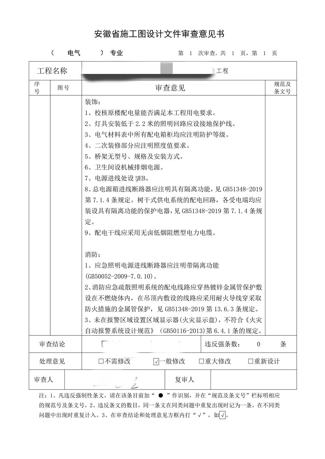
艺术培训中心一审意见-滁州市建筑工程施工图审查中心
上一条 :
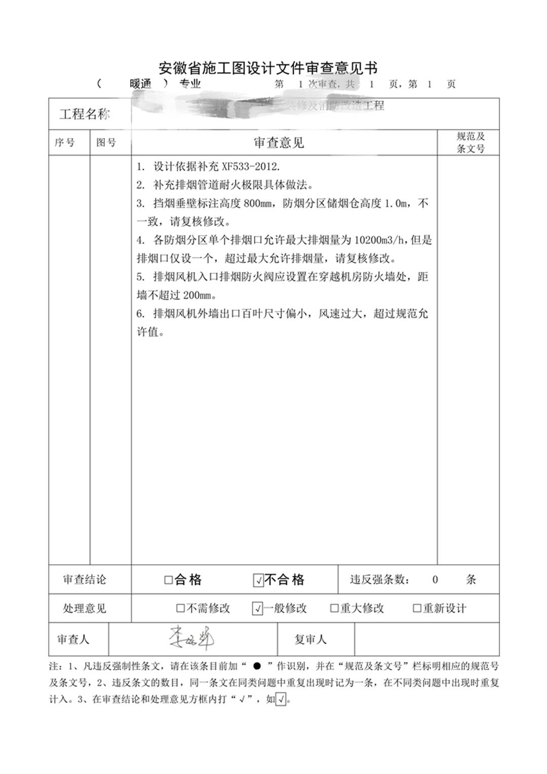
艺术培训中心二审意见-滁州市建筑工程施工图审查中心
下一条 :
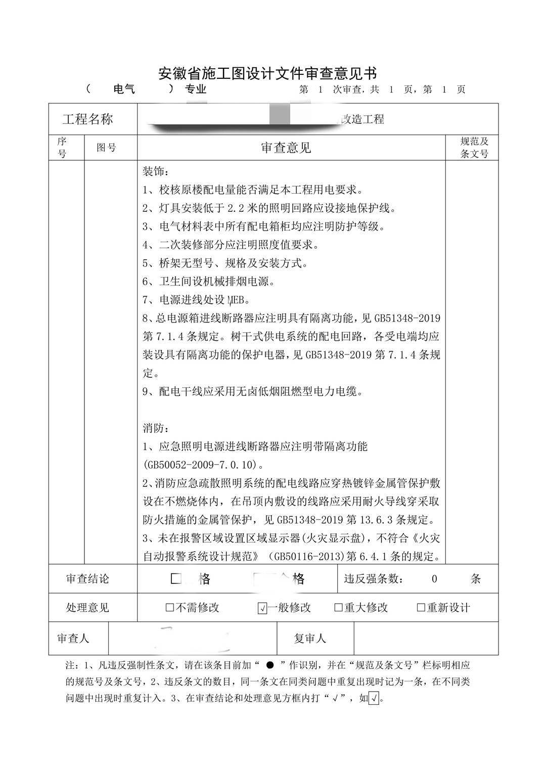
艺术培训中心消防审查意见书-滁州市建筑工程施工图审查中心
友情链接: